Return App

As part of my career development, I attended a User Experience Design course at General Assembly. There, I
up-skilled in the area of UX and for my final project created an app that offered a convenient collection service and rewarded people for recycling unwanted clothing.

Roles
User Experience Design,
User Interface Design

adamdanielbest-Return-App-Cover
Problem areas mind map
Problem statement
Competitor analysis
User interview questions
User insight
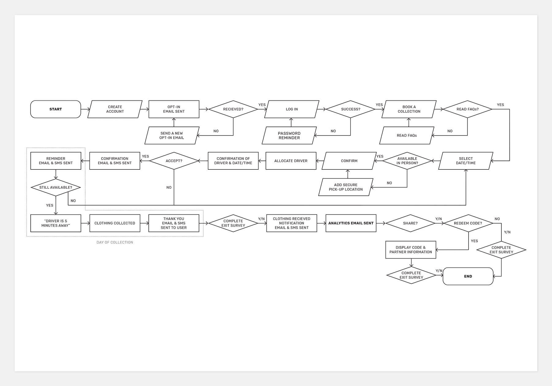
User flow
Primary persona
Feature prioritisation
Initial wireframes
Onboarding journey
Log-in/Register journey
Book collection journey
Schedule collection journey
Assign safe place journey
Booking confirmation screens
Rewards pages
Blog pages
Profile pages